INTRODUCCIÓN
La industria textil desempeñó un papel pionero en la transformación impulsada por la Revolución Industrial; su contribución fue fundamental en el desarrollo de muchas economías mundiales y ejerció una influencia política significativa durante un largo periodo (Scheffer, 2012). Es importante destacar que la industria textil se caracteriza por ser altamente globalizada dentro del panorama industrial (Lee et al., 2011). Por ello, representa un sector de gran importancia tanto en las economías industrializadas como en las menos desarrolladas, lo que lo convierte en un motor crucial para la generación de riqueza y empleo. Esto es evidente en regiones como Europa, donde da trabajo a más de dos millones de personas (Slović et al., 2016), y en países como Bangladesh, donde la industria textil es el sector industrial económicamente más influyente y en constante crecimiento (Rahman et al., 2022).
Es de suma relevancia subrayar la importancia que la industria textil posee en el contexto peruano, ya que aporta un significado cultural de gran relevancia y enriquece la identidad del país (Fuentes et al., 2019). Esto se debe a que comúnmente se presenta como una industria desarrollada y equipada con maquinaria moderna de alto nivel tecnológico, lo que contribuye de manera significativa al óptimo aprovechamiento de los recursos humanos, el incremento de la productividad, la mejora de los métodos de trabajo y la reducción de los costos de producción, lo que en suma deriva en productos de alta calidad disponibles a precios más bajos (Salazar, 2020). Por ejemplo, según Arroyo y Timaná (2022), la industria textil, en especial en Lima y en el reconocido emporio textil de Gamarra, ha desempeñado un papel fundamental en la economía del Perú a lo largo de un periodo considerable y destacan que a lo largo de la historia se han observado avances tecnológicos en el sector. Sin embargo, la industria textil enfrenta desafíos significativos, entre los que destacan los plazos de entrega, los cuales se ven afectados por la falta de productividad en la producción (Slović et al., 2016). Estas limitaciones incluyen recursos financieros limitados, falta de personal y tiempo, mala utilización de recursos, poca o ninguna experiencia y confianza limitada en la implementación de nuevos sistemas (Tangen, 2005).
Por ello, el objetivo principal de la presente investigación es desarrollar un modelo basado en la integración de lean y Six Sigma, utilizando como herramientas principales a la metodología 5S y al mantenimiento productivo total (TPM) para incrementar la efectividad global de los equipos (OEE) en las empresas de la industria textil. Se utiliza una empresa como estudio de caso, cuya actividad económica principal es la producción de telas y confección de prendas de vestir del género punto, en su mayoría polos y casacas. Sus más de 30 años de experiencia le permitieron tener un desarrollo notable y un crecimiento sostenido en sus volúmenes de producción. Sin embargo, su comportamiento real gira en torno a la aparición de múltiples desperdicios que provocaron que la efectividad global de los equipos disminuyera considerablemente.
La finalidad de este artículo radica en aportar conocimiento nuevo a la comunidad científica a partir del desarrollo de un modelo que tome las mejores herramientas del paquete Lean Six Sigma, de acuerdo con el contexto de las industrias textiles. A través de la validación teórico-práctica del modelo, se garantizará que sea perfectamente aplicable en otras empresas del sector y servirá como guía para incrementar la efectividad global de los equipos y abrir las puertas para futuras investigaciones que busquen implementarlo en contextos similares.
Six Sigma
Six Sigma es una metodología de análisis estadístico que permite a diversas organizaciones examinar sus condiciones laborales actuales y realizar mejoras en el rendimiento de los procesos para reducir las variaciones y mantener la calidad de los resultados. Su objetivo es generar menos defectos, incrementar las ganancias, mejorar la calidad del producto y aumentar la satisfacción del cliente (Mittal et al., 2023). Esta metodología utiliza una herramienta de implementación sistemática llamada DMAIC, que implica definir el problema, medir, analizar, mejorar y controlar los procesos (Kumar et al., 2018).
DMAIC
DMAIC, cuya sigla corresponde a las etapas definir, medir, analizar, mejorar y controlar, es una metodología de implementación basada en el análisis de datos utilizada con el propósito de optimizar procedimientos. Se emplea una estructura de mejora de la calidad adaptada a las necesidades específicas de una entidad o proyecto en particular (Hannafin et al., 2023). Entre las fases de implementación del DMAIC, «definir» implica la identificación de proyectos de mejora. En la fase «medir», se busca recopilar datos, realizar análisis estadísticos y establecer indicadores de éxito sobre el proceso en cuestión. Luego, en la fase «analizar», se procesan los datos recopilados para determinar las causas del mal funcionamiento de los procesos. En la fase «mejorar», se implementan soluciones efectivas para abordar el problema identificado. Por último, durante la fase «controlar», se desarrolla un plan de controles para asegurar que la mejora alcance el nivel deseado y perdure en el tiempo (Garza et al., 2016).
5S
Las 5S son una herramienta de gestión lean utilizada para eliminar procesos sin valor añadido en las industrias manufactureras, que permite estandarizar y organizar métodos y procesos (Andrés-López et al., 2015). La implementación de esta herramienta no solo contribuye a mejorar la eficiencia en la producción, sino que también impacta positivamente en la seguridad en el entorno laboral, pues un lugar de trabajo bien organizado motiva a las personas a producir de manera más efectiva (Senthil et al., 2022).
Mantenimiento productivo total (TPM)
El mantenimiento productivo total (TPM) se destaca como una estrategia integral en la que los empleados de la organización participan activamente en las actividades de operación y mantenimiento continuo (Au-Yong et al., 2022). Este enfoque se centra en aumentar la efectividad de los equipos a través de un mantenimiento preventivo, con el propósito de eliminar interrupciones como averías, accidentes y defectos en el sistema de producción, al mismo tiempo que busca reducir los costos asociados (Mushtopa et al., 2023).
Efectividad global de los equipos (OEE)
La efectividad global de los equipos (OEE) emerge como un indicador crucial para evaluar la mejora de la sostenibilidad de los procesos de una empresa en comparación con su estado inicial (Haddad et al., 2021). Además de ser fundamental en la evaluación del rendimiento de máquinas y sistemas, también proporciona información valiosa sobre el desempeño del personal encargado del mantenimiento del sistema (Sibarani et al., 2021).
Modelo TPM y Six Sigma en la industria textil
El modelo desarrollado en el presente estudio se basa en la implementación de la herramienta TPM en conjunto con Six Sigma para incrementar la efectividad global de los equipos en una empresa textil. Este se representa gráficamente en la Figura 1.
METODOLOGÍA
La investigación se gobierna a través del estudio de caso. En este artículo se evidencia cómo mediante la implementación del modelo desarrollado se incrementa la efectividad global de los equipos en una compañía textil. Esta innovadora metodología denominada «estudio de caso» fue elegida por su gran versatilidad en la adopción del diseño y flexibilidad en el uso de análisis cuantitativos y cualitativos adaptados óptimamente a las necesidades y el contexto de la empresa (Sánchez et al., 2020). Además, este enfoque propicia una recolección de datos basada en la observación directa de entornos ya establecidos y en funcionamiento, lo que ofrece la posibilidad de realizar una comparación de los datos obtenidos (Sunder et al., 2019).
La población de la investigación estuvo conformada por los 30 equipos del Área de Tejeduría de la empresa. A través de una selección de muestra de tipo probabilístico y utilizando un coeficiente de confianza del 95% y un margen de error del 5%, se determinó que la muestra estaría conformada por 28 equipos. Por otro lado, las técnicas de recolección de datos principales fueron la observación directa y la revisión documental, mientras que los instrumentos fueron las fichas de registro de datos elaborados para cada variable respuesta y la guía de análisis documental utilizada para estudiar el contexto actual de la empresa.
La recopilación de datos se efectuó durante un periodo de tres meses, comprendidos entre los trimestres 2023-I y 2023-II. Este marco temporal permitió llevar a cabo una comparación entre el estado de las operaciones antes y después de la implementación del modelo TPM y Six Sigma. En la fase inicial, se realizó la recolección de datos, el mapeo exhaustivo de todos los procesos de la empresa y una evaluación de la capacidad del proceso y del nivel sigma, con el propósito de obtener un conocimiento completo sobre su funcionamiento.
RESULTADOS
Definir
La empresa en estudio pertenece al sector textil y de confecciones; sus más de 30 años de experiencia la han posicionado exitosamente en el mercado. Su principal actividad económica es la producción de prendas para exportación y cuya principal ventaja competitiva es la integración vertical.
A continuación, con la finalidad de conocer el funcionamiento de las partes interconectadas de la empresa y comprender cómo se relacionan las diferentes funciones y actividades, se desarrolló un mapeo de macroprocesos (Figura 2.a). Adicionalmente, para completar el análisis interno de la empresa, se identificó la cadena de valor. Esto permitió entender cómo se crea valor, identificar las oportunidades de mejora y determinar cómo se pueden optimizar los procesos del macroproceso de producción, que es el objeto de este estudio. El resultado se muestra en la Figura 2.b
Tras el análisis interno de la empresa se desarrolló un análisis de modo de falla y efecto (AMFE) para determinar en qué proceso de producción debía implementarse el estudio. Los resultados se muestran en la Tabla 1.
Tabla 1 AMFE de los procesos de producción.
| PROCESO | Fabricación de camisetas | ||||||
|---|---|---|---|---|---|---|---|
| Proceso | Descripción del subproceso | Modo de Fallo | Efecto | G | O | D | NPR |
| Diseño y patrón | Se crea el diseño de la camiseta en papel o digitalmente, junto con el patrón guía. | Patrón errado por falta de mantenimiento | Retraso en el proceso | 3 | 2 | 2 | 12 |
| Uso inadecuado de herramientas de diseño | Retraso en el proceso | 2 | 4 | 4 | 32 | ||
| Tejeduría | La tela se produce mediante el proceso de tejeduría, en el que se entrelazan hilos para formar el tejido. | Tejido irregular por falta de mantenimiento | Paradas no programadas/generación de defectos | 7 | 6 | 4 | 168 |
| Desgaste de piezas críticas | Paradas no programadas/avería del equipo | 7 | 5 | 8 | 280 | ||
| Desalineación de agujas o piezas de la máquina | Generación de defectos/ generación de desperdicios | 7 | 8 | 6 | 336 | ||
| Tintado | Cambio del color de la tela según los requerimientos | Despintado por fallo en equipo de fijación | Generación de defectos | 8 | 6 | 2 | 96 |
| Falta de capacitación de los operarios para calibrar parámetros en el equipo de fijación | Generación de defectos/Generación de desperdicios | 6 | 5 | 2 | 60 | ||
| Corte | Utilizando el patrón como guía, se corta la tela en las formas necesarias para cada parte de la camiseta. | Desgaste de cuchillas de corte | Generación de defectos | 6 | 7 | 4 | 168 |
| Corte irregular por falta de mantenimiento | Paradas no programadas/avería del equipo | 7 | 6 | 4 | 168 | ||
| Confección | Las piezas cortadas de tela se cosen para ensamblar la camiseta. | Desgaste de herramientas de costura | Generación de defectos | 8 | 6 | 2 | 96 |
| Estampado o Bordado | Si es necesario, se puede aplicar un estampado o bordado. | Calibración irregular de las máquinas | Generación de defectos/ generación de desperdicios | 7 | 4 | 6 | 168 |
| Suministros de baja calidad | Generación de defectos | 6 | 5 | 4 | 120 | ||
Fuente: Elaboración propia.
Como se puede apreciar en la Tabla 1, los modos de fallo asociados al proceso de tejeduría arrojaron un número de prioridad de riesgo (NPR) más alto, por lo que se escogió como área de trabajo. De este modo, tras haber completado la fase preliminar, el proyecto inició formalmente con el acta de constitución, en la que, entre otras cosas, se definió la problemática, los objetivos y el alcance del proyecto.
Medir
La fase de medición se inició con la elaboración de un diagrama de operaciones (DOP) para detallar y visualizar el proceso de tejeduría en la industria textil, con el propósito de comprender y optimizar este complejo proceso de fabricación. Dada la intrincada naturaleza de la tejeduría, desde la selección de los hilos hasta el control de calidad del producto terminado, era necesaria una representación clara y sistemática de las operaciones involucradas. El DOP permitió desglosar cada fase en etapas individuales y facilitó la identificación de posibles ineficiencias, cuellos de botella y oportunidades de mejora a lo largo del proceso, tal como se ilustra en la Figura 3.
A continuación, se recolectaron datos acerca de la capacidad del proceso actual y el rendimiento, calidad y disponibilidad de los 28 equipos del área en un periodo de tres meses. Los valores promedio se muestran en las Tablas 2 y 3.
Tabla 2 Capacidad actual del proceso de tejeduría.
| Capacidad a corto plazo | Capacidad a largo plazo | Nivel sigma | |
|---|---|---|---|
| Semana 01 | 0.27 | 0.28 | 0.17 |
| Semana 02 | 0.26 | 0.27 | 0.1 |
| Semana 03 | 0.25 | 0.27 | 0.11 |
| Semana 04 | 0.26 | 0.28 | 0.16 |
| Promedio | 0.26 | 0.275 | 0.135 |
Fuente: Elaboración propia.
Tabla 3 Disponibilidad, rendimiento y calidad de los equipos del Área de Tejeduría.
| Equipo | Disponibilidad | Rendimiento | Calidad | Equipo | Disponibilidad | Rendimiento | Calidad |
|---|---|---|---|---|---|---|---|
| 1 | 85.83% | 86.20% | 96.01% | 15 | 83.33% | 84.27% | 96.17% |
| 2 | 87.50% | 88.26% | 96.37% | 16 | 82.50% | 83.82% | 96.07% |
| 3 | 75.00% | 83.73% | 96.18% | 17 | 77.08% | 83.72% | 96.63% |
| 4 | 68.75% | 73.57% | 95.98% | 18 | 80.00% | 83.37% | 96.00% |
| 5 | 90.00% | 89.83% | 96.42% | 19 | 74.17% | 83.07% | 96.33% |
| 6 | 88.33% | 88.14% | 96.02% | 20 | 85.42% | 88.06% | 96.12% |
| 7 | 75.00% | 85.05% | 96.54% | 21 | 85.00% | 87.40% | 96.36% |
| 8 | 82.92% | 84.14% | 96.27% | 22 | 83.33% | 86.80% | 95.68% |
| 9 | 83.33% | 83.77% | 96.03% | 23 | 87.08% | 88.73% | 95.83% |
| 10 | 84.58% | 84.27% | 96.05% | 24 | 88.75% | 88.48% | 96.36% |
| 11 | 62.50% | 70.99% | 94.88% | 25 | 87.08% | 88.77% | 95.98% |
| 12 | 85.00% | 84.22% | 96.00% | 26 | 79.17% | 84.07% | 96.32% |
| 13 | 74.17% | 82.98% | 95.99% | 27 | 82.92% | 86.04% | 95.95% |
| 14 | 74.58% | 83.55% | 96.22% | 28 | 81.25% | 85.10% | 95.80% |
Fuente: Elaboración propia.
Por último, se calculó la efectividad global de los equipos multiplicando la disponibilidad, el rendimiento y la calidad. Los resultados se muestran en la Tabla 4.
Tabla 4 Efectividad Global de los Equipos del proceso de Tejeduría.
| Equipo | OEE | Equipo | OEE | Equipo | OEE | Equipo | OEE |
|---|---|---|---|---|---|---|---|
| 1 | 71.03% | 8 | 67.17% | 15 | 67.53% | 22 | 69.21% |
| 2 | 74.42% | 9 | 67.04% | 16 | 66.43% | 23 | 74.05% |
| 3 | 60.40% | 10 | 68.46% | 17 | 62.36% | 24 | 75.67% |
| 4 | 48.54% | 11 | 42.10% | 18 | 64.03% | 25 | 74.19% |
| 5 | 77.95% | 12 | 68.72% | 19 | 59.35% | 26 | 64.10% |
| 6 | 74.76% | 13 | 59.08% | 20 | 72.30% | 27 | 68.45% |
| 7 | 61.58% | 14 | 59.96% | 21 | 71.59% | 28 | 66.24% |
Fuente: Elaboración propia.
Analizar
En la fase analizar, se elaboró un diagrama de Pareto con la finalidad de identificar problemas clave, priorizar acciones y, finalmente, enfocarse en las causas raíz. Este diagrama se presenta en la Figura 4.
Como se puede observar en la Figura 4, el 80% del tiempo de inactividad es ocasionado por problemas con el mantenimiento correctivo, fallas mecánicas o eléctricas y la falta de repuestos. Ahora bien, considerando que las operaciones de mantenimiento correctivo suelen producirse como consecuencia de fallos en los equipos, abordarlos directamente podría reducir considerablemente las horas de inactividad. Por este motivo, el siguiente paso de la fase analizar fue hallar las principales causas de los fallos eléctricos y mecánicos. Con este fin, se elaboró el AMFE que se muestra en la Tabla 5.
Tabla 5 AMFE en el proceso de tejeduría.
| Problema | Descripción del problema | Modo de fallo | Efecto | G | O | D | NPR |
|---|---|---|---|---|---|---|---|
| Problemas de tejido y trama | Problemas relacionados con la integridad y la disposición de los hilos de trama y urdimbre en el tejido, lo que puede afectar la uniformidad y la estructura general del tejido. | Variación en el borde del tejido | Deformación del producto final y problemas de ajuste en procesos posteriores | 6 | 7 | 8 | 336 |
| Hilos sobresaliendo en los bordes | Mala apariencia y poca resistencia del producto, que además causa problemas en la siguiente fase | 7 | 6 | 4 | 168 | ||
| Tramas cortas ausentes en el lado de entrada o de recepción | Discontinuidades en el tejido que afectan su uniformidad | 6 | 5 | 5 | 150 | ||
| Áreas claras en el tejido en la dirección de la trama | Debilidades y variaciones en el tejido que disminuyen su calidad | 6 | 9 | 5 | 270 | ||
| Pasadas superpuestas y alternas | Patrón incorrecto y estructura irregular del tejido | 5 | 4 | 4 | 80 | ||
| Roturas y defectos de hilo | Problemas relacionados con roturas frecuentes de hilo y la presencia de extremos sueltos, lo que puede comprometer la calidad del tejido y provocar interrupciones en la producción. | Extremos sueltos de hilos en los bordes y en el fondo | Enredos en la maquinaria y reducción de la calidad | 6 | 5 | 3 | 90 |
| Paradas frecuentes por falta de trama | Retrasos en la producción | 7 | 9 | 3 | 189 | ||
| Numerosas roturas de hilo en los bordes | Productos defectuosos y pérdida de material | 7 | 7 | 3 | 147 | ||
| Rotura frecuente de hilo en la parte frontal | Interrupciones en el proceso | 7 | 7 | 3 | 168 | ||
| Parada frecuente de hilo en el conjunto de cuadros y en la parte posterior de la calada | Retrasos y problemas en la producción de tejido de calidad | 7 | 5 | 3 | 105 | ||
| Estructura del telar | Problemas relacionados con la estructura física del telar y cómo esta afecta la forma y la consistencia del tejido producido. | Tejido desgarrado | Destrucción del tejido en curso | 9 | 8 | 5 | 360 |
| Desprendimiento del tejido de los soportes | Generación de productos inutilizables y retrasos | 7 | 5 | 4 | 140 | ||
| Marcas de soportes visibles | Mala apariencia y calidad del tejido | 6 | 8 | 3 | 144 | ||
| Bordes excesivamente amplios | Productos fuera de especificación | 6 | 5 | 2 | 60 | ||
| Defecto de inserción de trama al transferir | Problemas con el patrón y la estructura del tejido | 6 | 5 | 2 | 60 | ||
| Mecanismos y componentes del telar | Problemas relacionados con el funcionamiento interno del telar, incluidos los mecanismos y componentes que pueden influir en el buen funcionamiento del equipo. | Hilos sobresaliendo en los bordes del mecanismo de recepción | Enredos y daños en la maquinaria | 7 | 7 | 3 | 147 |
| El sistema de lanzadera no detiene la máquina | Riesgos para la seguridad de los operadores y posibilidad de dañar la maquinaria | 9 | 7 | 4 | 252 | ||
| Parada de la máquina sin razón aparente | Retrasos en la producción y pérdida de eficiencia | 7 | 7 | 2 | 98 |
Fuente: Elaboración propia.
Es así que, atendiendo al puntaje NPR asignado, se identificaron los problemas principales, que se presentan en la Tabla 6.
Tabla 6 Problemas principales en el área de tejeduría.
| Código | Problema | NPR |
|---|---|---|
| P1 | Tejido desgarrado | 360 |
| P2 | Variación en el borde del tejido | 336 |
| P3 | Áreas claras en el tejido en la dirección de la trama | 270 |
| P4 | El sistema de lanzadera no detiene la máquina | 252 |
| P5 | Paradas frecuentes por falta de trama | 189 |
| P6 | Hilos sobresaliendo en los bordes | 168 |
| P7 | Rotura frecuente de hilo en la parte frontal durante la calada | 168 |
| P8 | Tramas cortas ausentes en el lado de entrada o de recepción | 150 |
| P9 | Numerosas roturas de hilo en los bordes | 147 |
Fuente: Elaboración propia.
Posteriormente, se elaboró una matriz de causalidad para identificar causas y subcausas que contribuyen a la aparición de estos problemas. El resultado se muestra en la Tabla 7.
Tabla 7 Matriz de causas y subcausas.
| Causas | Problemas principales | ||||||||||
|---|---|---|---|---|---|---|---|---|---|---|---|
| P1 | P2 | P3 | P4 | P5 | P6 | P7 | P8 | P9 | |||
| Causa | Bloqueo en los rodillos | Tensión excesivamente alta en la urdidumbre | Insuficiente frenado del hilo de trama | La fuerza del freno de la máquina es insuficiente. | La rueda dentada del plegador de urdidumbre presenta holgura. | La fuerza de compresión es insuficiente. | La pinza del proyectil presenta una tensión inadecuada. | La pinza del orillo presenta suciedad acumulada. | La calada exhibe dimensiones insuficientes. | Restos de lubricante en el mecanismo del borde. | Los hilos de ligadura están mal colocados. |
| Subcausa 1 | Presión excesiva en el borde de la tela | Velocidad de desenrollo demasiado lenta | Los flejes del palpador aplican una presión insuficiente. | El freno está contaminado con aceite. | El perno y la tuerca no logran asegurar el piñón de manera efectiva | El regulador de presión no opera con eficacia | La caja del mecanismo de disparo del proyectil muestra señales de desgaste evidente. | La manguera de absorción de pelusa no recibe flujo de aire. | La carcasa del mecanismo del abridor muestra síntomas de desgaste. | La válvula de regulación se encuentra defectuosa. | La caja de remetido no asegura adecuadamente el hilo de llegada. |
| Subcausa 2 | El borde de tela se encuentra levantando. | Piñones del telar deteriorados | Acumulación de pelusa de trama enredada en los flejes | Se está produciendo una fuga de aceite. | Carece de una arandela de presión en la tuerca | El componente electrónico está averiado | Se experimenta un nivel excesivo de resistencia en el sistema. | El motor de succión no está operativo. | Existe un exceso de resistencia en el mecanismo | Falta energía eléctrica para la activación. | Hay una fricción excesiva en la caja de remetido. |
| Subcausa 3 | El suministro del orillo está enredado con pelusa. | Falta de lubricación en el sistema de transmisión | Flejes contaminados | Hay un exceso de aceite en el sistema de almacenamiento. | Las roscas se han desgastado debido a la presencia de aceite derramado | No se establece la conexión eléctrica entre los pines | El mecanismo carece de un ajuste adecuado. | El interruptor eléctrico no realiza la activación. | La caja del mecanismo carece de lubricación. | Los fusibles han sufrido una sobrecarga y están fundidos. | La caja de remetido carece de lubricación. |
| Subcausa 4 | Limpieza insuficiente del suministro | Es necesario implementar un sistema de lubricación. | Falta de limpieza | No se realiza una supervisión adecuada del nivel de aceite. | No se realiza una inspección completa y exhaustiva de los niveles de aceite. | Se requiere realizar la soldadura de los pines en las placas electrónicas. | Se requiere la implementación de un sistema de mantenimiento. | Los fusibles del circuito se han fundido por sobrecarga. | Es necesario implementar un sistema de engrase. | La válvula está conectada a tierra de manera incorrecta. | Es necesario implementar un sistema de engrase y lubricación. |
Fuente: Elaboración propia.
Mejorar
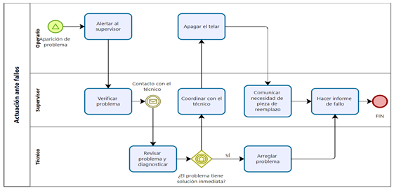
Tras completar la fase de análisis, se pudo observar que los problemas, en gran medida, tienen su razón de ser en la falta de supervisión y mantenimiento, lo que afecta a todos los equipos. Por ello, para la propuesta e implementación de mejoras se mapeó el procedimiento de mantenimiento existente en la empresa, tal y como se ilustra en la Figura 5.
Como se puede ver en la Figura 5, la empresa cuenta con un procedimiento de actuación ante fallos muy poco eficiente. Se observa que a pesar de que se les realiza mantenimiento a los equipos, este es exclusivamente correctivo. Esto provoca que la cantidad de fallos inesperados se incremente, lo que se traduce en tiempos de inactividad no planificados, costos adicionales, reparaciones urgentes y una disminución en la efectividad global de los equipos.
Ante esto, se propuso implementar la metodología del mantenimiento productivo total en integración con las 5S. Esto fundamentalmente debido a que la sinergia entre el TPM y las 5S, dos metodologías de mejora continua, permite abordar integralmente la eficiencia y calidad en el entorno operativo. Mientras que el TPM se enfoca en maximizar la confiabilidad de los equipos a través del mantenimiento preventivo y la participación de los empleados, las 5S promueven la organización, la limpieza y la estandarización del lugar de trabajo. Esta convergencia refuerza la identificación y solución proactiva de problemas, la sostenibilidad de las mejoras y el compromiso de los equipos de trabajo, estableciendo así una base sólida para la excelencia operativa en la industria.
Implementación de las 5S
En la etapa de clasificación (seiri), se llevó a cabo una reunión con los trabajadores del Área de Tejeduría, durante la cual se les proporcionó una explicación detallada de las tareas que debían realizar en esta actividad mediante el flujograma que se presenta en la Figura 6.
El proceso de clasificación se puso en marcha bajo la supervisión conjunta del jefe de producción y el encargado del área. Durante este proceso, los objetos innecesarios fueron marcados con una etiqueta roja. Esta práctica no solo agilizó la labor, sino que también fomentó la participación activa de los trabajadores del área.
Al final del proceso de clasificación con etiquetas rojas, se determinó que 132 objetos no aportaban valor a la producción, de los cuales, 39 fueron eliminados, 75 fueron llevados a otra área y 18 fueron examinados para su reparación.
A continuación, en la etapa de ordenamiento (seiton), el siguiente paso fue organizar de manera eficiente los elementos esenciales, de modo que los operarios pudieran localizarlos, utilizarlos y reponerlos de manera más efectiva. Por lo tanto, se procedió con la selección y disposición de los elementos siguiendo criterios detallados.
Luego de completar la primera «S», se espera que se produzca un efecto motivador en el Área de Tejeduría, que fomente la participación activa de los empleados y su compromiso con el cambio, lo cual resulta fundamental para la ejecución de esta etapa, especialmente considerando la organización de una gran cantidad de elementos. En consecuencia, los elementos usados varias veces a la semana y al mes se dispusieron siguiendo las pautas establecidas; se utilizaron rótulos, pinturas y letreros para delimitar áreas específicas, lo que facilitó la identificación de los elementos requeridos. Además, los elementos que se usan en cada momento se colocaron en mesas de trabajo ubicadas alrededor de los operarios, prestando especial atención al técnico de los equipos. Esta disposición permite al técnico visualizar con rapidez los repuestos y herramientas necesarios para reparar averías, así como verificar la disponibilidad de repuestos en stock.
En la etapa de limpieza (seiso), el objetivo principal es erradicar la suciedad del área de trabajo, dado que constituye la causa principal de averías al dificultar la detección de situaciones anómalas y acelerar el deterioro de los componentes (Madariaga, 2013). Por consiguiente, se establecieron los fundamentos de esta etapa en una reunión rápida, que incluyó los siguientes puntos:
Concentrarse en identificar y eliminar fuentes de suciedad como fugas y generadores de residuos.
Controlar y prevenir la dispersión de suciedad mediante la utilización de recipientes para el aceite y pantallas plásticas para evitar que el hilo caiga al suelo.
Implementar medidas para prevenir la entrada de suciedad en áreas de difícil limpieza.
Gestionar de manera adecuada los residuos generados en el transcurso de las actividades con materiales de oficina.
Sustituir elementos averiados o rotos.
Con el propósito de llevar a cabo este proceso, los operarios del Área de Tejeduría completaron tarjetas de oportunidad diseñadas para detectar y registrar cualquier tipo de suciedad en el área. Estas tarjetas también se utilizaron para registrar las tareas de limpieza completadas y las pendientes y, posteriormente, fueron entregadas al Departamento de Ingeniería.
Además, con el objetivo de promover la disciplina y mantener la limpieza, se implementó un programa de limpieza para los equipos y las áreas que habían sido organizadas en la etapa de seiton. En este programa, se asignaron responsabilidades de limpieza de las áreas y sus exteriores entre los operarios, mientras que los técnicos se encargaron de la limpieza de los equipos. Esta medida tenía como finalidad disminuir la probabilidad de averías relacionadas con la acumulación de suciedad.
Con el fin de llevar a cabo un seguimiento del programa de limpieza, se elaboró una checklist que será supervisada de forma directa por el encargado del Área de Tejeduría, cuya tarea será verificar que las actividades de limpieza programadas sean cumplidas de manera efectiva y óptima.
En la etapa de estandarización (seiketsu), se implementó un plan de revisión periódica con el propósito de mantener y preservar las mejoras logradas en la fase de clasificación. Este plan garantiza que los elementos innecesarios no vuelvan a acumularse en el área de trabajo, lo que contribuye a mantener la organización y la eficiencia en el largo plazo.
El plan de revisión periódica implementado se complementó con un seguimiento semanal para asegurar la sostenibilidad de las mejoras establecidas en las tres primeras etapas a lo largo del tiempo. Además, se llevaron a cabo mediciones constantes para evaluar el progreso y el cumplimiento, lo que facilitó la fase de control. Paralelamente, se realizaron charlas diarias de 15 minutos con el propósito de aclarar dudas, motivar la acción e incentivar el compromiso de todos los involucrados en el proyecto. Como parte de la estrategia de mejora continua, se programaron capacitaciones semestrales que abordaron la importancia de las 5S y cómo extender los beneficios del proyecto a otras áreas tanto dentro como fuera de la empresa.
Finalmente, en la etapa de disciplina (shitsuke) se unieron esfuerzos para garantizar la sostenibilidad de los estándares establecidos en las fases previas. Para lograrlo, se realizaron auditorías periódicas y se aplicaron acciones correctivas con el fin de asegurar el cumplimiento de los objetivos de nivel sigma deseado. Es común que las limitaciones en la implementación de las 5S estén relacionadas con la falta de control, rigor y constancia por parte de la dirección, como ha señalado Madariaga (2013).
Con el propósito de fomentar la disciplina en la implementación de las 5S en el proceso de tejeduría, se establecieron auditorías que permitieran un análisis profundo del estado de la aplicación, la medición del progreso y la verificación de mejoras significativas en el área. Para ello, se diseñó un formato de auditoría con el fin de evaluar la participación de los involucrados y el grado de implementación de las 5S.
Tras la primera auditoría, se alcanzó un nivel de cumplimiento del 76%, lo que denota un compromiso significativo por parte de los trabajadores con respecto a la mejora continua. No obstante, aún quedan aspectos por mejorar, ya que se identificaron incumplimientos en las dos primeras etapas. También se advirtió la necesidad de establecer un horario fijo de limpieza para evitar el desorden en el área y que era necesario reforzar el seguimiento semanal.
La importancia de la implementación inicial de las 5S en este trabajo de investigación radica en que esta metodología constituye el punto de partida esencial para cualquier empresa que aspire a mejorar sus procesos a través del lean manufacturing. Según Madariaga (2013), antes de introducir cualquier herramienta lean, la implementación de las 5S es fundamental, ya que estas prácticas proporcionan una base sólida sobre la cual construir, fomentan una cultura de organización y limpieza y preparan al personal para abordar problemas y oportunidades de mejora de manera eficiente y efectiva. Una vez que se han implementado con éxito las 5S, las organizaciones estarán plenamente capacitadas para introducir y adoptar técnicas lean más avanzadas.
Implementación de TPM
Después de haber aplicado con éxito las 5S y de haber creado una base sólida que, a pesar de su estado inicial, sirve como fundamento para avanzar con el proyecto, se decidió proceder con la implementación de TPM. El primer pilar, y quizás el más importante de todos, se refiere a la implementación de un programa de mantenimiento autónomo. Según Madariaga (2013), el propósito principal de este pilar es capacitar a los operarios en la realización de tareas simples de mantenimiento preventivo simples pero frecuentes, como limpieza, ajuste, inspección y lubricación, que, aunque pequeñas, son fundamentales para el éxito de la implementación. Por tal motivo, la implementación de TPM en este estudio se centró en la creación de procedimientos y programas de limpieza, lubricación e inspección.
En una primera etapa, se conformó un equipo integrado por el líder del proyecto, siete operarios, cuatro técnicos y el encargado del Área de Tejeduría. Como actividad inicial, con la asistencia de los técnicos, se seleccionaron dos equipos piloto: un J710 y un D4S. Estos equipos se utilizaron para capacitar a los operarios en relación con su estructura, los procedimientos de limpieza, ajuste, lubricación e inspección requeridos, así como su funcionamiento.
Tras una primera capacitación, se identificaron fuentes de suciedad, puntos de limpieza, apaños y elementos quebrados, por lo que se estableció un programa de limpieza profunda enfocada específicamente en la estructura interna de los equipos. Adicionalmente, se estableció un programa de lubricación semanal para asegurar el correcto funcionamiento de los equipos. Finalmente, se estableció un programa de inspección para asegurar que los niveles de aceite sean los adecuados y que todo el sistema eléctrico se encuentre en óptimas condiciones.
Tras la implementación de las 5S en integración con TPM, se obtuvieron resultados favorables. En la Figura 7 se muestran las mejoras en las variables de rendimiento, calidad y disponibilidad, que terminaron influyendo positivamente en el incremento de la efectividad global de los equipos.
Controlar
En la fase de control, después de implementar las mejoras, se llevó a cabo la recopilación de datos cinco veces por semana durante un periodo de tres semanas para evaluar su comportamiento y garantizar que se mantuvieran dentro de los límites de control. Con la finalidad de monitorear la estabilidad de los datos y actuar en caso de emergencia, se desarrolló el plan de control que se muestra en la Tabla 8.
Tabla 8 Plan de control.
| Plan de control | ||||||||
|---|---|---|---|---|---|---|---|---|
| Parámetro | Fórmula | Límite | Herramientas | Unidad | Tamaño de muestra | Frecuencia | Encargado | Reglas de acción |
| Reducción de disponibilidad | Incremento de horas paradas por mantenimiento correctivo o no planificado | Inferior a 11 horas por equipo a la semana | Gráfico de control I-MR | Horas | 4 | Mensual | Analista de producción | Auditoría 5S y checklist de implementación de TPM |
| Caída de rendimiento | Disminución del volumen de producción | Mayor a 5100 metros de tela producida por equipo al mes. | Gráfico de control I-MR | Metros | 8 | Bimestral | Analista de producción | Auditoría 5S y checklist de implementación de TPM |
| Caída de calidad | Incremento de defectos en la producción de tela | Inferior a 130 metros de tela desperdiciada por defectos al mes | Gráfico de control I-MR | Metros | 2 | Semanal | Analista de producción | Recolectar datos, identificar causas raíz y proponer mejoras puntuales |
Fuente: Elaboración propia.
Tras obtener los resultados descritos, se realizó una prueba de normalidad para determinar si los datos recogidos seguían o no una distribución normal. Para ello, se utilizaron el software estadístico Minitab 2019 y la prueba de Shapiro-Wilk (para muestras compuestas por menos de 50 elementos) para verificar los supuestos planteados a continuación:
• Si el valor de p ≤ α, los datos no siguen una distribución normal.
• Si el valor de p > α, los datos siguen una distribución normal.
A través del software, se obtuvo un valor de p > 0.100. Este valor es superior al coeficiente de significancia establecido para este estudio (0.05), por lo que se puede afirmar que los datos presentan una distribución normal.
Una vez confirmada la distribución de los datos, se realizó el contraste a través de la prueba t de Student para evaluar la aceptación o rechazo de las hipótesis planteadas, las cuales se presentan a continuación:
• H0 = No existe una diferencia significativa en la mejora de la OEE después de la implementación del modelo.
• H1 = Existe una diferencia significativa en la mejora de la OEE después de la implementación del modelo.
Tras la prueba, el software arrojó un valor de p de 0.000. Por lo tanto, se rechaza la hipótesis nula (H0) y se acepta la hipótesis alternativa (H1), es decir, existe una diferencia significativa en la mejora de la efectividad global de los equipos después de la implementación del modelo.
DISCUSIÓN
Tras la implementación del modelo basado en la integración de Six Sigma y TPM, se logró un notable aumento del 9.09% en la OEE, impulsado por incrementos significativos en los indicadores clave. La disponibilidad experimentó un crecimiento del 5.18%, el rendimiento aumentó en un 4.23% y la calidad mejoró en un 1.6%, tales resultados demuestran que la implementación del modelo cumplió con éxito su objetivo de potenciar la efectividad global de los equipos en una empresa textil. Estos resultados se alinean con los de investigaciones anteriores, como la de Leon-Ludena et al. (2023), quienes reportaron un incremento del 30% en la OEE mediante la implementación de TPM en una pyme textil peruana, gracias a estrategias de mantenimiento preventivo y registros diarios. Además, los hallazgos coinciden con el estudio de Ortiz et al. (2022), quien registró un aumento del 2% en la disponibilidad en una industria textil, así como con la investigación de Yashini (2020), que evidenció un incremento del 1.77% en el rendimiento. También se alinean con los resultados de Sakti et al. (2019), quienes lograron mejorar la calidad en un 3% mediante la implementación de TPM. Estos resultados consistentes respaldan la eficacia del enfoque adoptado en el presente estudio.
CONCLUSIONES
La presente investigación abordó la pregunta: ¿Cómo se puede incrementar la efectividad global de los equipos (OEE) en una empresa textil? La respuesta parece obvia: a través del TPM. Sin embargo, la industria textil presenta diversas características intrínsecas que dificultan su implementación. Por ejemplo, la producción acelerada, típica de este sector debido a exigentes plazos de entrega y una competencia intensa, genera un entorno en el que la gestión del tiempo es crucial. La complejidad y diversidad de los equipos utilizados en los procesos textiles añaden otro nivel de dificultad a la implementación del TPM, ya que se requiere una coordinación meticulosa para llevar a cabo las actividades de mantenimiento sin afectar la eficiencia operativa. También es importante mencionar que la variabilidad en la demanda y en los tipos de productos complica aún más el establecimiento de rutinas de mantenimiento.
Sin embargo, la literatura ha demostrado que la aplicación de metodologías como lean y Six Sigma en la industria textil ofrecen enfoques estratégicos para superar las complejidades inherentes al sector. Lean, al enfocarse en la eliminación de desperdicios y la optimización de procesos, puede abordar la producción acelerada y la competencia intensa al mejorar la eficiencia operativa y reducir tiempos de entrega. Por otro lado, Six Sigma, al centrarse en la mejora continua y la reducción de la variabilidad, puede mitigar los desafíos asociados con la diversidad de maquinaria y la demanda variable.
Por ello el objetivo principal del presente estudio fue desarrollar e implementar un modelo basado en la integración de lean y Six Sigma que tenga como herramientas principales de mejora a las 5s y el TPM para incrementar la efectividad global de los equipos (OEE), tomando como estudio de caso el Área de Tejeduría de una empresa textil. Como resultado, se obtuvo un notable aumento del 9.09% en la OEE, un 5.18% en la disponibilidad, un 4.23% en el rendimiento y un 1.6% en la calidad.
Como conclusión destacada, los resultados obtenidos respaldan la viabilidad y eficacia de la adopción de enfoques metodológicos como lean y Six Sigma en la industria textil. No obstante, es importante señalar que la implementación se realizó en un contexto específico descrito en este estudio. Esta investigación abre el camino para futuras investigaciones que consideren la posibilidad de aplicar el modelo en otras áreas de la producción textil, como corte, costura, confección o bordado. Su ampliación a otras áreas podría brindar una mayor validez práctica al modelo, lo que potenciaría los resultados y resaltaría la relevancia de su implementación en diversas etapas del proceso de producción textil.










texto en 










