1. Introducción
La inteligencia artificial, de acuerdo con McCarthy (2004), es «la ciencia e ingeniería de hacer máquinas inteligentes, especialmente programas informáticos inteligentes». Según Cárdenas (2023), la IAGen puede generar contenido en diversos formatos, aunque presenta limitaciones por la falta de experiencias sensoriales y contextuales humanas. El lanzamiento de ChatGPT ha marcado un punto de inflexión en la educación y ha generado debates sobre sus implicancias. ChatGPT es un modelo de lenguaje conversacional creado por OpenAI, basado en la arquitectura Generative Pre-trainet Transformer (GPT) que emplea técnicas de procesamiento del lenguaje natural para producir respuestas estructuradas a las preguntas de los usuarios (Burgos et al., 2023). Xu y Ouyang (2022) clasifican el uso de la IA en tres categorías: agente interactivo, tutor inteligente y asistente complementario. Sin embargo, la IA enfrenta desafíos, como la producción de información incorrecta y el uso indebido para eludir sistemas de detección de plagio, lo que requiere actualizaciones en métodos de evaluación y políticas institucionales (Lo, 2023).
La integración de la IAGen en la educación superior está reformulando las teorías del aprendizaje y la enseñanza para aprovechar nuevas capacidades tecnológicas, lo que requiere una comprensión más profunda de cómo puede actuar como colaborador del aprendizaje, al apoyar y ampliar capacidades humanas (Gimpel et al., 2023; González-González, 2023). Por ejemplo, en la creación de materiales, así como evaluaciones efectivas que impacten en la calidad de la experiencia de aprendizaje, al aliviar carga laboral al docente y permitir un uso más eficiente centrado en el estudiante (Garcia-Peñalvo, 2024; Magallanes et al., 2023).
La IAGen, como ChatGPT 4.0, está transformando la educación al mejorar la calidad del proceso de enseñanza-aprendizaje. Según Chávez et al. (2023), la inteligencia artificial incrementa actualmente la eficiencia y la efectividad en estos procesos, lo que hace inevitable su integración en los entornos educativos. Esto requiere que los docentes adquieran habilidades para seleccionar, modificar y crear recursos educativos, con el fin de enfrentar el desafío de utilizar estas herramientas de manera efectiva por primera vez (Guerrero-Roldán et al., 2021).
Los docentes universitarios se enfrentan constantemente al desafío de equilibrar sus responsabilidades administrativas con la necesidad de diseñar experiencias de aprendizaje efectivas que estén alineadas con las competencias institucionales. Este equilibrio consume mucho tiempo que podría emplearse de manera más eficiente en la interacción directa y significativa con los estudiantes. En este contexto, surgen preguntas críticas: ¿cómo puede la IAGen, a través del desarrollo de asistentes virtuales, transformar la gestión docente para mejorar la eficiencia sin comprometer la calidad educativa? Además, ¿cómo podría la implementación de asistentes virtuales entrenados y la generación de prompts efectivos optimizar el tiempo que los docentes dedican al diseño de sesiones de aprendizaje, la evaluación y la retroalimentación?
En respuesta a estos cuestionamientos, se implementaron en un laboratorio de innovación educativa cuatro asistentes virtuales basados en IA-Gen utilizando ChatGPT 4.0. El objetivo principal de esta investigación fue explorar la efectividad de estos asistentes, creados específicamente para optimizar el diseño de sesiones de aprendizaje, la generación de conflictos cognitivos, la creación de evaluaciones y la retroalimentación. La meta era determinar si la implementación de estos asistentes podría reducir el tiempo que los docentes dedican a estas tareas mediante la creación de prompts efectivos y el adecuado entrenamiento de los usuarios.
Este proyecto se desarrolló como un PMV, involucrando a 9 docentes del Departamento Académico de Cursos Básicos. Como resultado, se logró impactar en 7 cursos y se benefició a 1060 estudiantes de pregrado, lo que demuestra su potencial para mejorar la eficiencia en la planificación y ejecución de actividades educativas. Este estudio examina la implementación de cuatro asistentes virtuales específicamente diseñados para optimizar el diseño de sesiones de aprendizaje, la elaboración de evaluaciones y la entrega de retroalimentación. El propósito central de esta investigación es aumentar la eficiencia en las tareas docentes, así como asegurar simultáneamente la calidad educativa y fomentar un aprendizaje activo y comprometido entre los estudiantes. A través de estos asistentes virtuales, se busca no solo reducir la carga administrativa de los docentes, sino también mejorar la experiencia educativa general al integrar tecnologías innovadoras en el proceso de enseñanza-aprendizaje.
2. Aspectos teórico-conceptuales
IAGen en la educación
La IAGen ha emergido como una herramienta transformadora en la educación superior, que ofrece soluciones avanzadas para la gestión docente. Esta tecnología permite la creación automática de contenido educativo, evaluaciones y retroalimentación, que revolucionan la manera en que los docentes abordan sus responsabilidades diarias. La capacidad de la IAGen para personalizar el material educativo según las necesidades individuales de los estudiantes mejora la experiencia de aprendizaje y optimiza el tiempo que los docentes dedican a tareas repetitivas, y les permite concentrarse en actividades pedagógicas más estratégicas (Romero et al., 2024; Ahmad, 2023).
En el ámbito de la educación superior, la IAGen ha demostrado su potencial para aliviar la carga de trabajo de los docentes mediante la automatización de tareas, un factor crucial en un entorno donde la eficiencia es fundamental. Por ejemplo, la generación automática de evaluaciones personalizadas puede reducir mucho el tiempo que los docentes preparan exámenes y corregir tareas, lo que les permite dedicar más tiempo a la enseñanza interactiva y a la atención personalizada de los estudiantes (Singh, 2024). Sin embargo, la calidad del contenido generado por la IA-Gen depende en gran medida de los datos utilizados para entrenar los modelos, lo que presenta desafíos importantes en términos de accesibilidad y calidad de los datos (Romero et al., 2024; Paskova, 2024).
A pesar de sus beneficios, la implementación de la IAGen en la gestión docente enfrenta también desafíos éticos y técnicos. Es esencial garantizar que los algoritmos utilizados sean justos y transparentes, y que los datos empleados para entrenar estos modelos no perpetúen sesgos preexistentes, Para ello, es esencial definir criterios claros de equidad desde el inicio del diseño, ya que asegura que los datos utilizados sean representativos y no perpetúen desigualdades existentes. Además, la integración efectiva de esta tecnología requiere un marco ético sólido que aborde cuestiones relacionadas con la privacidad de los datos y la equidad en el acceso a las herramientas tecnológicas (Ahmad et al., 2021; Romero et al., 2024).
Asistentes virtuales educativos
Los asistentes virtuales basados en IAGen se han convertido en una aplicación clave en la educación superior, al facilitar la labor docente en la planificación de clases, la evaluación de trabajos y la retroalimentación, con el objetivo de optimizar la gestión del tiempo y mejorar la eficacia en la enseñanza (Paskova, 2024). Esta capacidad de interacción eficaz entre los asistentes y los usuarios depende de la calidad de los prompts, es decir, las instrucciones estructuradas que se le brindan a la herramienta. Un prompt permite al usuario interactuar con un modelo de lenguaje de gran escala (LLM) y pueden clasificarse en distintos tipos, como zero-shot, one-shot y few-shot, según el número de ejemplos proporcionados para mejorar la precisión de las respuestas. La ingeniería de prompts (prompt engineering) es un campo emergente que busca optimizar la formulación de estas instrucciones para mejorar la efectividad del aprendizaje automatizado y la evaluación académica (Diyab et al., 2025).
La calidad de los prompts es esencial para garantizar que los asistentes virtuales generen respuestas relevantes y precisas. Un prompt bien diseñado debe ser claro, conciso y contextual, lo que permite a la IAGen interpretar correctamente las instrucciones y producir contenido útil. Esto no solo optimiza el tiempo invertido por los docentes en tareas administrativas, sino que también mejora la experiencia de aprendizaje al ofrecer a los estudiantes retroalimentación más específica y personalizada (Jones y Smith, 2023; Nazari y Saadi, 2024). Los estudios han demostrado que la calidad de los prompts puede tener un impacto directo en la eficacia de los asistentes virtuales, al destacar la importancia de capacitar a los docentes en la creación de prompts efectivos (Gupta y Sharma, 2023; Chen y Zhang, 2023).
La implementación de asistentes virtuales en la educación superior no solo depende de la tecnología en sí, sino también del contexto institucional y del acceso a recursos tecnológicos adecuados. La familiaridad de los docentes con la tecnología y su disposición a adoptar nuevas herramientas también juegan un papel crucial en el éxito de estos sistemas. En instituciones con infraestructura tecnológica limitada o donde los docentes muestran resistencia al cambio, la implementación de asistentes virtuales puede enfrentar desafíos significativos (Paskova, 2024; Ninaus y Sailer, 2022).
Experiencias previas en la implementación de asistentes virtuales
Diversos estudios de caso han documentado la implementación de asistentes virtuales en instituciones educativas, y subrayan su impacto positivo en la optimización del tiempo y la mejora de la eficiencia docente. Estos estudios indican que los asistentes virtuales pueden reducir significativamente la carga de trabajo de los docentes, al permitirles concentrarse en actividades más estratégicas y en la mejora de la calidad educativa (Ninaus y Sailer, 2022; Chen y Zhang, 2023). En cursos con un gran número de estudiantes, la automatización de la retroalimentación ha demostrado ser especialmente efectiva, ya que permite ofrecer comentarios personalizados sin la necesidad de una intervención manual exhaustiva (Gupta y Sharma, 2023).
Sin embargo, la implementación exitosa de estos sistemas no es uniforme en todas las instituciones. Factores contextuales como la infraestructura tecnológica disponible y la disposición de los docentes para adoptar nuevas tecnologías juegan un papel crucial en el éxito de la implementación. En algunos casos, la falta de acceso a tecnología adecuada o la resistencia al cambio por parte de los docentes han sido barreras significativas para la adopción efectiva de asistentes virtuales (Paskova, 2024; Romero et al., 2024). Además de estas barreras tecnológicas, la implementación de asistentes virtuales en el ámbito educativo plantea interrogantes éticas y normativas que requieren atención. Para asegurar un impacto positivo en la educación.
Implicancias éticas y normativas de la implementación de IAGen en la educación
La implementación de asistentes virtuales basados en IAGen plantea varias implicancias éticas y normativas que deben ser abordadas para garantizar su uso responsable en la educación. Una de las principales preocupaciones es la privacidad de los datos, ya que estos sistemas requieren acceso a grandes volúmenes de información personal para funcionar de manera óptima. Esto presenta riesgos significativos en términos de protección de datos y privacidad, especialmente en entornos educativos donde se maneja información sensible (Ahmad et al., 2021; Romero et al., 2024).
Además, la equidad en el acceso a la tecnología es otra consideración crítica. La brecha digital puede exacerbar las desigualdades existentes en el acceso a la educación, ya que subraya la importancia de desarrollar políticas que aseguren que todos los estudiantes tengan igual acceso a las herramientas de IA y a los beneficios que estas ofrecen (Nazari y Saadi, 2024). Los sesgos en los algoritmos también representan un desafío, ya que pueden llevar a resultados injustos o discriminatorios, y afectar la calidad de la educación impartida (Ahmad, 2023; Singh, 2024).
Para mitigar estos riesgos, es esencial desarrollar marcos normativos robustos que regulen el uso de la IA en la educación. Estos marcos deben incluir directrices claras sobre la privacidad de los datos, la transparencia de los algoritmos y la equidad en el acceso a la tecnología. Asimismo, es importante que estos marcos fomenten la responsabilidad ética entre los desarrolladores de IA y los educadores que implementan estas tecnologías, con el fin de asegurar que la IAGen se utilice de manera que complemente y mejore la experiencia educativa, sin comprometer la calidad ni la integridad del proceso educativo (Romero et al., 2024; Paskova, 2024). Dado que la implementación de la IAGen en el ámbito educativo conlleva desafíos éticos y normativos, también es necesario considerar su impacto en la gestión del tiempo y la eficiencia académica, pues la integración con las tecnologías de la información y la comunicación (TIC) plantea nuevas oportunidades en la educación superior.
La gestión del tiempo y la implementación de las TIC en la educación superior universitaria
En el contexto de la educación superior, la gestión adecuada del tiempo es un elemento clave tanto para el desempeño docente como estudiantil. Para los docentes, la gestión del tiempo no se limita solo a las sesiones de aprendizaje, sino a la planificación de cursos, la definición de competencias, la elección de estrategias de enseñanza-aprendizaje, la implementación de metodologías y la selección de técnicas de evaluación adecuadas (Poblete et al., 2016).
Con los avances tecnológicos, se ha vuelto necesario reformular los procesos pedagógicos y metodológicos para facilitar la incorporación de las TIC en la educación (Pérez et al., 2017). Las TIC ofrecen herramientas para optimizar la evaluación y facilitar la participación, agilizan la recolección de conocimientos previos de los estudiantes, permiten la recopilación de datos, y aceleran el diseño y la creación de actividades didácticas con plantillas (Molineros y Chávez, 2019). Además, herramientas como los sistemas de gestión de aprendizaje (LMS, por las siglas de Learning Managment System) recopilan, organizan y sistematizan información valiosa, lo que permite al docente personalizar la enseñanza según las necesidades individuales del estudiante (Díaz et al., 2021).
A pesar de los beneficios de las TIC, aún existen desafíos en la gestión del tiempo. La inclusión de la IAGen en la educación ha mostrado resultados prometedores en la mejora de la efectividad docente y la reducción del tiempo dedicado a procesos como la contextualización de contenidos para las sesiones de aprendizaje, el monitoreo y la revisión de actividades evaluadas, el análisis y sistematización de datos para la toma de decisiones curriculares, la generación de retroalimentación formativa personalizada, y el análisis de patrones de aprendizaje estudiantil (Agus et al., 2023). También se están desarrollando integraciones de IAGen con LMS para mejorar el análisis de resultados y reducir la deserción estudiantil (Mungai et al., 2024).
Desde la perspectiva de los estudiantes, las TIC han sido fundamentales como herramientas de autoestudio, organización y análisis de apuntes. La incorporación de la IA ha permitido la generación de asistentes virtuales que analizan y recomiendan estrategias de estudio personalizadas, lo que mejora la experiencia de aprendizaje (Hemachandran et al., 2022). Sin embargo, existe una variabilidad en la aceptación de estas herramientas según la brecha generacional (Ka y Lee, 2023), así como preocupaciones por establecer lineamientos que regulen su uso ético y seguro (Chang et al., 2023; Villamil et al., 2024). Dado que la implementación de TIC y de la IAGen está transformando la enseñanza y el aprendizaje, es importante que los docentes adquieran competencias digitales que les permitan adaptarse a las nuevas demandas del entorno educativo.
Modelo de competencia digital docente
Con el rápido avance de las tecnologías, es imperativo que los docentes estén preparados para enfrentar nuevos desafíos (Cobos, 2023). Para ello, deben desarrollar competencias digitales adecuadas. El Marco de Referencia de la Competencia Digital Docente (INTEF, 2022) identifica 18 competencias docentes divididas en 64 objetivos, orientados a la administración escolar, la enseñanza y el aprendizaje, el desarrollo profesional continuo y la armonización de la práctica en el aula. Además, se subraya la importancia de establecer un marco de competencia en IA para docentes y estudiantes, que defina los «conocimientos, habilidades y actitudes» necesarios para interactuar de manera segura, ética y efectiva con la IA (INTEF, 2024).
Los principios fundamentales propuestos incluyen un enfoque centrado en el ser humano, un contrato social humano-IA respecto a la inclusión en futuros digitales, la protección de los derechos docentes, y una definición dinámica de los roles del profesorado. Se propone asegurar su aplicación en las instituciones de educación superior para todos los docentes y reflejarlo en la evolución digital y en el desarrollo y capacitación continua de los docentes. Este marco está dividido en tres niveles, que van desde la adquisición hasta la profundización y la creación (INTEF, 2024).
Experiencia del docente con IA: modelo de competencia digital docente
La revisión de la literatura sugiere que, aunque el desarrollo constante de herramientas tecnológicas facilita su uso, existe una diferencia significativa entre poder usarlas y saber usarlas adecuadamente. Por lo tanto, es crucial la capacitación continua de los docentes y la promoción de la adquisición de competencias digitales (Unesco, 2024; Bearman y Ajjawi, 2022).
Un dominio adecuado de las herramientas y competencias puede facilitar numerosos procesos docentes, como la retroalimentación efectiva, la disminución de la carga docente, la contextualización de la planificación de clases, la elaboración simplificada de evaluaciones y prácticas, el seguimiento del progreso de los estudiantes, la identificación temprana de dificultades de aprendizaje, y la personalización del aprendizaje (Cobos, 2023). Sin embargo, es importante que, a pesar de todos estos beneficios, no se pierda la relación humana y la interacción entre estudiantes y docentes (Granda et al., 2024).
3. Metodología
Este estudio utilizó un enfoque mixto con un diseño descriptivo-exploratorio no experimental de corte transversal para evaluar cómo la IA-Gen, mediante el uso de cuatro asistentes virtuales, puede optimizar la gestión docente en el diseño de sesiones, la creación de evaluaciones y la retroalimentación. Nueve docentes del Departamento Académico de Cursos Básicos de la Universidad Científica del Sur participaron en el PMV (producto mínimo viable) e implementaron asistentes virtuales en siete cursos, que impactaron a 1060 estudiantes en el primer semestre de 2024 (Creswell y Creswell, 2018).
Los datos se recopilaron mediante encuestas (véanse las tablas 1 y 2), registros de uso y grupos focales (véase la tabla 3), lo que permitió identificar patrones y discrepancias en las experiencias docentes (Harrison et al., 2019; Braun y Clarke, 2019). Este enfoque metodológico facilitó una evaluación exhaustiva de la efectividad de los asistentes virtuales, al combinar técnicas de análisis estadístico descriptivo con análisis temático cualitativo para proporción. Además, se realizó un diario de campo para monitorear el proceso de implementación, lo que enriqueció el análisis del uso de asistentes (véase tabla 4).
TABLA 1. Ficha técnica de la encuesta para estudiantes
| Aspecto | Descripción |
|---|---|
| Objetivo | Evaluar la percepción de los estudiantes sobre la utilidad y efectividad de los asistentes virtuales basados en IAGen. |
| Muestra | 1060 estudiantes |
| Instrumento | Cuestionario estructurado con preguntas cerradas y de escala Likert |
| Número de ítems | 10 preguntas |
| Formato de respuesta | Escala Likert de 5 puntos (1 = totalmente en desacuerdo, 5 = totalmente de acuerdo) |
| Categorías temáticas | Datos generales (edad, ciclo, carrera), conocimiento y percepción del uso de asistentes virtuales, motivación y satisfacción, impacto en el aprendizaje |
| Modo de aplicación | Encuesta en línea distribuida por correo electrónico institucional |
| Análisis de datos | Análisis estadístico descriptivo |
TABLA 2. Ficha técnica de la encuesta para docentes
| Aspecto | Descripción |
|---|---|
| Objetivo | Evaluar la percepción de los docentes sobre la utilidad, efectividad y satisfacción con los asistentes virtuales basados en IAGen. |
| Muestra | 9 docentes que participaron en la implementación de asistentes virtuales |
| Instrumento | Cuestionario estructurado con preguntas cerradas y de escala Likert |
| Número de ítems | 10 preguntas |
| Formato de respuesta | Escala Likert de 5 puntos (1 = totalmente en desacuerdo, 5 = totalmente de acuerdo) |
| Categorías temáticas | Utilidad, impacto y percepción de los asistentes en su gestión académica y enseñanza |
| Modo de aplicación | Encuesta en línea distribuida por correo electrónico institucional |
| Análisis de datos | Análisis estadístico descriptivo |
TABLA 3. Ficha técnica del grupo focal aplicado para docentes
| Aspecto | Descripción |
|---|---|
| Objetivo | Obtener una comprensión cualitativa profunda sobre la efectividad, beneficios y desafíos del uso de asistentes virtuales basados en IAGen. |
| Muestra | 9 docentes que participaron en la implementación de asistentes virtuales |
| Duración del grupo focal | 90 minutos |
| Guía del Grupo Focal | Guía semiestructurada con preguntas abiertas sobre experiencias, percepción de efectividad, ventajas y sugerencias |
| Lugar | Plataforma Microsoft Teams |
| Análisis de datos | Análisis temático cualitativo utilizando software de análisis cualitativo ATLAS.ti |
TABLA 4. Ficha técnica del diario de campo aplicado para docentes
| Aspecto | Descripción |
|---|---|
| Objetivo | Documentar sistemáticamente las observaciones, reflexiones, experiencias y actividades realizadas durante un proceso de investigación o intervención. |
| Muestra | 9 docentes que participaron en la implementación de asistentes virtuales |
| Duración del diario de campo | 8 semanas |
| Guía del grupo focal | Guía semiestructurada con preguntas abiertas sobre experiencias, percepción de efectividad, ventajas y sugerencias. |
| Lugar | Plataforma Microsoft Teams |
| Análisis de datos | Análisis temático cualitativo |
Consideraciones éticas
Se informó a los participantes que los datos se usarían solo para investigación, y se aseguró la confidencialidad y el anonimato de la información recolectada, según las recomendaciones del Código de Conducta para Editores de Revistas (COPE). Además, se enfatizó la importancia del uso ético y responsable de la IAGen durante la implementación, y se certificó que las herramientas tecnológicas desarrolladas respeten los principios éticos y los derechos de todos los involucrados en el proceso educativo.
4. Resultados
Los resultados obtenidos de la implementación de los cuatro asistentes virtuales se evaluaron utilizando un diseño descriptivo, que analizó la optimización del tiempo del docente, el uso efectivo de prompts y el entrenamiento de los asistentes. Los asistentes fueron implementados en siete cursos con una frecuencia de uso semanal alimentado con los lineamientos institucionales de la universidad (lineamiento de evaluación de los aprendizajes, modelo educativo de la universidad, lineamiento para la elaboración de carpetas instruccionales, lineamiento para la evaluación por competencias) y entrenado por los docentes del proyecto. Fueron diseñados y entrenados mediante una interacción iterativa que permitió identificar y corregir errores para asegurar un desempeño más preciso. Su función principal fue optimizar el tiempo en la gestión docente, específicamente en tareas administrativas y pedagógicas. Los docentes del proyecto participaron activamente en el entrenamiento de los asistentes, lo que aseguró su alineación con las necesidades académicas. La información sobre el uso de los asistentes se recopiló mediante un registro de experiencias utilizando una pizarra colaborativa (véase la figura 1).
Inicialmente, se observó una optimización del 75 % en el tiempo que los docentes dedican al diseño de sesiones y a las estrategias para el conflicto cognitivo, un 80 % en la creación de evaluaciones y un 87 % en la retroalimentación, como se presenta en la tabla 5. Durante el proceso de entrenamiento, los nueve docentes participantes asistieron a la capacitación en la elaboración de prompts efectivos, hasta lograr un nivel de satisfacción del 100 %.
TABLA 5. Optimización porcentual del tiempo con el uso de asistentes
| Actividad | Tiempo utilizado sin asistentes | Tiempo utilizado con asistentes | Porcentaje de optimización |
|---|---|---|---|
| Diseño de sesión de clase | 120 minutos | 30 minutos | 75 % |
| Elaboración de estrategias de conflicto cognitivo | 40 minutos | 10 minutos | 75 % |
| Creación de evaluaciones | 120 minutos | 20 minutos | 80 % |
| Retroalimentación | 8 minutos | 1 minuto | 87 % |
Se lograron avances significativos en el uso efectivo de prompts y su implementación en las sesiones de clase, lo que resultó en diseños de sesiones más dinámicos y en una mayor participación estudiantil. Los resultados se corroboraron con entrevistas a los docentes, quienes compartieron sus experiencias (véase la figura 2). Las entrevistas, de enfoque semiestructurado, abordaron ejes como el impacto en la planificación, la efectividad en la generación de conflictos cognitivos, la creación de evaluaciones, la retroalimentación y la experiencia general con los asistentes virtuales. También exploraron temas como la adaptación tecnológica, las barreras enfrentadas y los beneficios inesperados. Las entrevistas se aplicaron mediante una guía estándar en un entorno controlado y flexible. Las entrevistas revelaron que el asistente para el diseño de sesiones de clase se implementó con éxito en el curso de Desempeño Universitario, y permitió a los docentes incorporar de manera efectiva nuevas estrategias de enseñanza. Además, el asistente proporcionó una variedad de herramientas digitales que los docentes pudieron integrar en sus sesiones de aprendizaje, según se muestra en la tabla 6.
TABLA 6. Herramientas digitales sugeridas por el asistente virtual para incorporar en sesiones de aprendizaje
| Momento de la sesión | Herramienta | Objetivo |
|---|---|---|
| Reflexión desde la experiencia | Socrative | Crear cuestionarios, encuestas y ejercicios de evaluación formativa en tiempo real. |
| Tricider | Realizar lluvias de ideas y votaciones sobre las reflexiones iniciales de los estudiantes. | |
| Desarrollo del tema | Edpuzzle | Insertar preguntas y comentarios en videos educativos. |
| Prezi | Crear presentaciones dinámicas y no lineales sobre RSU. | |
| Miro | Plataforma colaborativa para mapas mentales y diagramas de flujo. | |
| Apliquemos lo aprendido | Trello | Organizar y gestionar las tareas del proyecto de voluntariado. |
| Integremos lo aprendido | VoiceThread | Crear presentaciones multimedia que los estudiantes pueden comentar con voz, texto o video. |

Nota. Entrevista con docentes del curso de Desempeño Universitario, quienes utilizaron el asistente para el diseño de sesiones de clase.
FIGURA 2. Sesiones de entrevista con un grupo de docentes
El asistente para la creación de conflicto cognitivo generó actividades que fomentan la participación, estimulan el pensamiento crítico y la resolución de problemas, lo que mejora el interés y el compromiso de los estudiantes, y potencialmente la calidad del aprendizaje (véanse figuras 3 y 4).

Nota: Ejemplos de estrategias proporcionadas por el asistente virtual, diferenciadas por el tiempo indicado en el prompt.
FIGURA 3. Estrategia propuesta por el asistente virtual utilizando prompts efectivos

Nota: Estrategia basada en la propuesta del asistente, incluida en el material de clase de Matemática General.
FIGURA 4. Material de clase con estrategia basada en la propuesta del asistente virtual
El asistente de creación de evaluaciones generó preguntas de desarrollo de baja, media y alta complejidad, de acuerdo con la solicitud del docente, y rúbricas con tres niveles de logro, alineadas con los lineamientos de la universidad (véase la figura 5).

Nota. Rúbrica generada para calificar la evaluación continua 2 del curso de Biología.
FIGURA 5. Rúbrica de evaluación generada por el asistente virtual
Finalmente, el asistente de retroalimentación proporcionó comentarios tras la revisión de los trabajos de los estudiantes y la rúbrica de evaluación, utilizando un lenguaje asertivo que resalta fortalezas y aspectos de mejora (véase Figura 6).

Nota. Uso del asistente virtual para la corrección de una evaluación de curso Realidad Nacional.
FIGURA 6. Uso de asistente virtual para retroalimentación de evaluaciones
Respecto a los resultados obtenidos de las encuestas y del focus group que se realizaron, proporcionan una visión más profunda y detallada sobre su efectividad y percepción en la práctica docente. A partir de los resultados de las encuestas a docentes y estudiantes, se evidencia una alta satisfacción y una percepción positiva generalizada sobre el uso de asistentes virtuales en el entorno educativo. Los docentes destacan la utilidad de estas herramientas para optimizar la planificación de clases y la retroalimentación, mientras que los estudiantes valoran que sea viable aplicar en otros contextos y el reconocimiento de sus necesidades de aprendizaje. Al complementar estos hallazgos con los hallazgos obtenidos del focus group, se profundiza en los aspectos cualitativos de la implementación, revelando tanto los beneficios observados como los desafíos y áreas de mejora identificadas por los docentes en el uso cotidiano de los asistentes virtuales. Esta combinación de datos cuantitativos y cualitativos permite una evaluación más completa del impacto de los asistentes virtuales en la enseñanza, y proporciona una base sólida para su implementación continua y optimización futura.
En términos específicos, los resultados de la encuesta a docentes muestran una percepción positiva del uso de asistentes virtuales basados en inteligencia artificial para la enseñanza. La totalidad mayoría de los docentes reportaron que los asistentes virtuales les resultaron útiles para planificar y organizar sus clases, optimizar el tiempo, y mejorar sus estrategias de enseñanza, con una calificación promedio de 5,0 en estas áreas. La funcionalidad de los asistentes virtuales se consideró valiosa para la gestión académica, y su impacto positivo en las estrategias de enseñanza recibió una calificación alta. Sin embargo, la percepción de mejora en el rendimiento académico de los estudiantes debido al uso de asistentes virtuales obtuvo una calificación ligeramente menor, con un promedio de 4,44, lo que sugiere que, aunque los docentes valoran estas herramientas, consideran que hay áreas de oportunidad para mejorar el impacto directo en el desempeño estudiantil. En general, la satisfacción con la experiencia utilizando asistentes virtuales es alta, con un promedio de 4,89, y una clara disposición a continuar empleándolos en el futuro.
Al analizar los resultados por tipo de asistente virtual utilizado, se observan algunas variaciones interesantes en la percepción de efectividad. El «asistente para la creación de evaluaciones» tiene un promedio de 4,83, y destaca aspectos como la utilidad para la planificación de actividades y la optimización del tiempo, aunque muestra una valoración más baja en cuanto a mejora en el rendimiento académico de los estudiantes (4,0). En contraste, el «asistente de retroalimentación» y el «asistente para la creación de conflictos cognitivos» obtuvieron calificaciones promedio de 5,0, lo que refleja una percepción de alta efectividad en todas las dimensiones evaluadas, incluyendo la retroalimentación personalizada y el fomento del pensamiento crítico. El «asistente para diseño de sesión de clase» también recibió calificaciones elevadas, con un promedio general de 4,92, particularmente en la alineación de las sesiones de clase con los objetivos del curso. Estos resultados sugieren que, aunque todos los tipos de asistentes virtuales son valorados positivamente, algunos son percibidos como más efectivos en ciertos contextos y objetivos pedagógicos específicos, lo que destaca la importancia de una implementación estratégica y contextualizada de estas herramientas.
Por otra parte, la encuesta a estudiantes revela que la satisfacción general con el uso de asistentes virtuales en las sesiones de enseñanza es alta, con una puntuación promedio de 4,10. Los estudiantes valoran especialmente que estas herramientas consideren sus necesidades de aprendizaje y sean viables y efectivas en diferentes contextos, ambos aspectos con una calificación de 4,02. Estas percepciones indican que los asistentes virtuales son apreciados por su capacidad para adaptarse a diversas situaciones educativas y por atender adecuadamente los requerimientos de los estudiantes.
Sin embargo, cuando se trata de comparar el aprendizaje con métodos tradicionales, los estudiantes otorgaron una calificación de 3,87, lo que refleja una percepción positiva, pero no sobresaliente, sobre el potencial de los asistentes virtuales para mejorar su experiencia educativa. Así, la motivación para participar en actividades obtuvo una puntuación similar de 3,87, lo que sugiere que, aunque estas herramientas se ven útiles, no siempre fomentan un alto nivel de compromiso o participación.
Finalmente, el aspecto menos favorable se refiere a la diferenciación de los asistentes virtuales frente a otras experiencias de aprendizaje, que recibió una puntuación de 3,84. Este resultado indica que, si bien los estudiantes reconocen ciertos beneficios en el uso de estas herramientas, todavía perciben que su impacto en la experiencia de aprendizaje no es radicalmente diferente de otros enfoques educativos que han experimentado. En conjunto, estos hallazgos sugieren que, aunque los asistentes virtuales son bien recibidos y tienen un impacto positivo en la educación, aún existen oportunidades para mejorar su efectividad en áreas clave como la motivación y la diferenciación en la experiencia de aprendizaje.

FIGURA 10. Resultados a la pregunta «¿Tienes conocimiento si tus docentes utilizan asistentes virtuales con inteligencia artificial para la gestión de la enseñanza?»
Como se puede observar en la figura 10, el 88 % de estudiantes tenía conocimiento de que sus docentes usaron asistentes virtuales basados en inteligencia artificial en gestión de la enseñanza. Sin embargo, las correlaciones son moderadas, lo que sugiere que este conocimiento influye en las percepciones, pero no es el único factor determinante.

FIGURA 11. Resultados a la pregunta «¿En qué aspectos consideras que tu docente ha usado un asistente de inteligencia artificial?»
La figura 11 muestra los aspectos en los que los estudiantes consideran que sus docentes han utilizado asistentes de inteligencia artificial. Los resultados indican que la retroalimentación y el diseño de sesión de clase son los aspectos más comúnmente percibidos por los estudiantes. Doce estudiantes respondieron que no perciben el uso de asistentes de inteligencia artificial en ninguno de estos aspectos.
Por otro lado, al examinar la correlación de los resultados de la encuesta a estudiantes y las variables de edad, ciclo, carrera y conocimiento previo, ninguna presenta correlación estadísticamente significativa con las percepciones sobre el uso de asistentes virtuales. Este hallazgo sugiere que las percepciones de los estudiantes sobre el uso de estas herramientas son bastante uniformes a través de diferentes grupos demográficos. En términos cuantitativos, las correlaciones específicas fueron: 0,16 para conocimiento previo sobre el uso de asistentes virtuales, 0,05 para la variable de edad, -0,10 para el ciclo académico y -0,006 para la carrera de los estudiantes, lo que indica una falta de variabilidad sustancial en las respuestas en función de estas características demográficas.
Para profundizar en la comprensión del impacto de los asistentes virtuales en la educación, se llevó a cabo un focus group con nueve docentes, que habían utilizado estas herramientas basadas en IAGen. El objetivo era evaluar su efectividad en la optimización del tiempo docente y en la mejora de los procesos educativos, centrándose en cuatro aspectos clave: el diseño de sesiones, la creación de conflictos cognitivos, la retroalimentación personalizada y la elaboración de evaluaciones. Los resultados del focus group revelaron que los asistentes virtuales no solo mejoran la eficiencia en la planificación y ejecución de clases, sino que también motivan a los docentes a explorar nuevas herramientas tecnológicas y mejorar continuamente sus estrategias pedagógicas. Los docentes destacaron que la retroalimentación es más detallada y personalizada, lo que promueve un aprendizaje más reflexivo en los estudiantes. Además, se resaltó que los asistentes han sido fundamentales para fomentar el pensamiento crítico y la participación de los estudiantes en el aula.
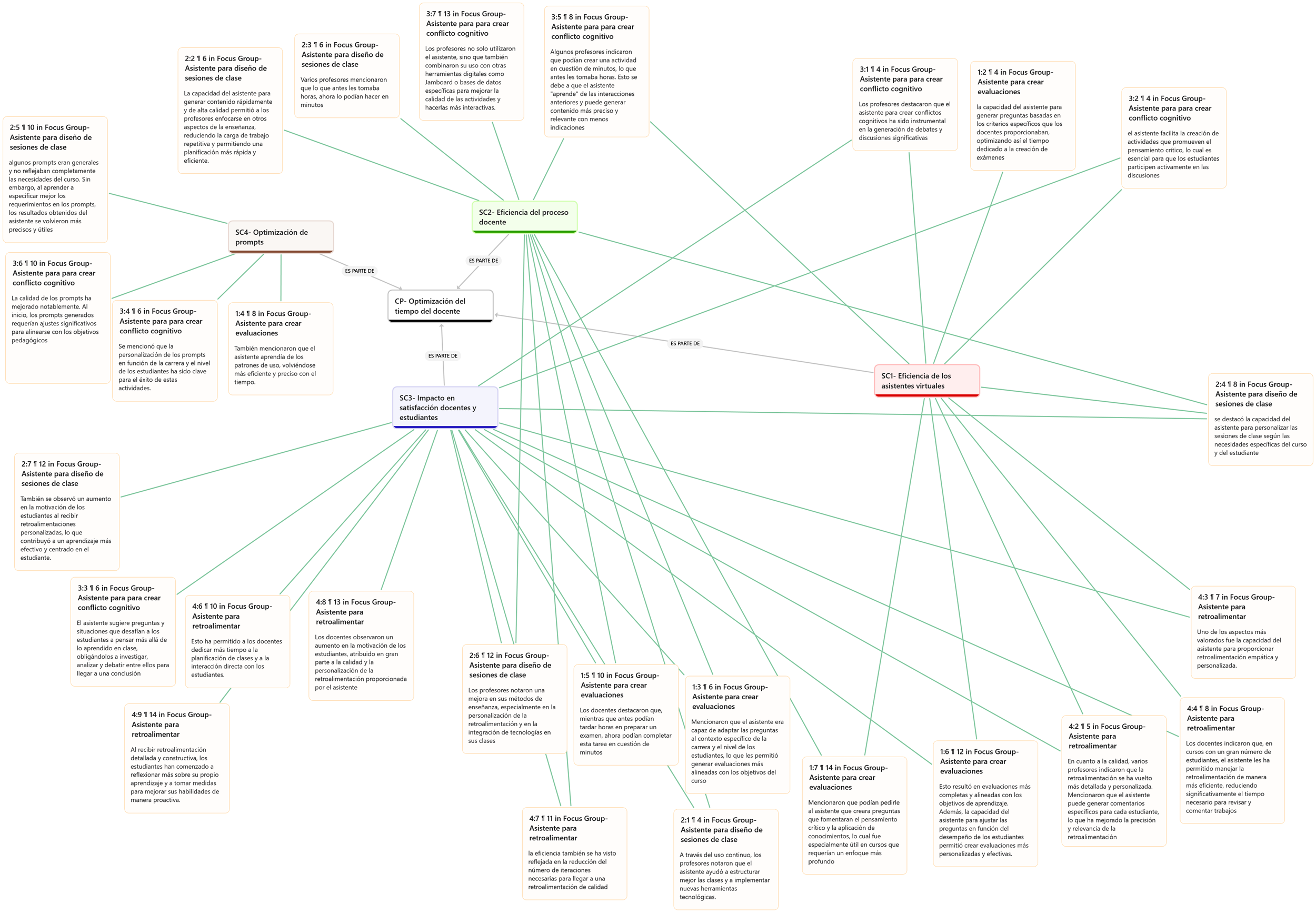
Los hallazgos cualitativos obtenidos del focus group complementan los resultados cuantitativos derivados de las encuestas a docentes. Estos resultados indican que, bajo un enfoque exploratorio, la categoría que presenta el mayor número de relaciones y citas es el impacto en la satisfacción tanto de los docentes como de los estudiantes (véanse las figuras 12 y 13).
5. Discusión y conclusiones
Los resultados del estudio confirman la efectividad de los asistentes virtuales basados en IAGen en la optimización del tiempo docente y la mejora de ciertos aspectos de la enseñanza en educación superior. La alta satisfacción general reportada por los docentes (promedio de 4,89) y su percepción positiva sobre la utilidad de estos asistentes en la planificación de clases y retroalimentación (promedio de 5,0) se alinean con los hallazgos de Ahmad (2023) y García-Peñalvo (2024), quienes también subrayan el potencial de la IAGen para mejorar la eficiencia educativa. Sin embargo, la percepción de mejora en el rendimiento académico de los estudiantes, con un promedio de 4,44, sugiere que, aunque la tecnología es una herramienta valiosa para la gestión educativa, su impacto directo en el aprendizaje presenta oportunidades de optimización, lo que coincide con las conclusiones de Singh (2024), quien plantea que a pesar de su impacto transformador enfrente diversos desafíos tecnológicos, éticos, de accesibilidad y posibles usos indebidos.
Al comparar estos resultados con los estudios de Ninaus y Sailer (2022), que señalaron cierta resistencia por parte de los docentes a adoptar nuevas tecnologías, nuestros datos muestran una tendencia diferente. Los docentes en este estudio no solo están abiertos a integrar asistentes virtuales en sus prácticas, sino que también están motivados para aprender y utilizar herramientas tecnológicas adicionales. Este hallazgo resalta la importancia de la capacitación adecuada y el apoyo institucional en la implementación de nuevas tecnologías educativas, como se discute en los trabajos de Gupta y Sharma (2023).
Por otro lado, la percepción de los estudiantes sobre el uso de asistentes virtuales refleja una visión más matizada. Si bien existe una satisfacción general con estas herramientas (promedio de 4,10) y un reconocimiento de su viabilidad y efectividad en distintos contextos educativos (promedio de 4,02), la motivación para participar en actividades obtuvo una puntuación más baja (3,87). Esto sugiere que, aunque los asistentes virtuales son apreciados por su capacidad para adaptar el aprendizaje a las necesidades de los estudiantes, todavía no logran un nivel óptimo de compromiso y participación. Estos hallazgos coinciden con los de Paskova (2024), quien argumenta que la familiaridad con la tecnología y el contexto de su aplicación juegan roles cruciales en la percepción y efectividad de estas herramientas.
El análisis cualitativo del focus group proporciona una dimensión adicional al estudio, y destaca que la implementación de asistentes virtuales ha fomentado un aprendizaje más reflexivo y crítico entre los estudiantes.
Los docentes han observado una mejora en la calidad de la retroalimentación, que es más detallada y personalizada, lo que promueve un entorno de aprendizaje más efectivo. Además, la integración de estos asistentes ha motivado a los docentes a refinar sus estrategias pedagógicas, que se alinean con la recomendación de Gimpel et al. (2023) sobre la necesidad de un enfoque más personalizado y estratégico en la utilización de tecnologías avanzadas en la educación.
En términos de comparación con otros estudios, como los de Chen y Zhang (2023), los resultados indican que la efectividad de los asistentes virtuales depende significativamente de cómo se integran en las prácticas pedagógicas existentes y del nivel de preparación de los docentes para utilizarlos de manera óptima. A pesar de los beneficios reportados, como la reducción de la carga administrativa y la mejora en la personalización del aprendizaje, se han identificado áreas de mejora, especialmente en lo que respecta a la motivación y la participación activa de los estudiantes.
Asimismo, al examinar la correlación entre las variables demográficas de los estudiantes (edad, ciclo, carrera) y sus percepciones sobre los asistentes virtuales, se observó una falta de correlación estadísticamente significativa, lo que sugiere que las percepciones sobre estas herramientas son relativamente uniformes entre diferentes grupos demográficos. Esto contrasta con algunos estudios que sugieren que la aceptación de tecnologías avanzadas puede variar significativamente entre grupos demográficos (Nazari y Saadi, 2024).
En conclusión, los asistentes virtuales basados en IAGen representan una herramienta prometedora, que genera altos niveles de satisfacción y buenos resultados en la mejora de la gestión del tiempo y la calidad de la enseñanza en la educación superior. Sin embargo, para maximizar su impacto, es crucial que las instituciones educativas no solo proporcionen el acceso a estas herramientas, sino que también ofrezcan capacitación continua y apoyo a los docentes para fomentar una integración más efectiva. De igual forma, el impacto también ha sido en el aprendizaje estudiantil, pues se ha fomentado el aprendizaje reflexivo y crítico. De aquí se identifica una necesidad de conexión y personalización para maximizar este impacto. Por otro lado, resulta necesario prestar atención al cuidado de la información que se trabaja y a la identificación de los sesgos que pueda tener la IA. Por ello, se requiere el trabajo y la creación de una guía de uso y políticas institucionales que orienten y fortalezcan el trabajo ético institucional. Además, hay que seguir investigando cómo adaptar y mejorar estas herramientas para abordar los desafíos específicos de la motivación y el compromiso estudiantil, y así alinearse con las necesidades y expectativas de docentes y estudiantes. La convergencia de datos cuantitativos y cualitativos en este estudio proporciona una base sólida para la implementación futura y la optimización continua de estas herramientas en entornos educativos.
Estos resultados serán fundamentales para la implementación a nivel institucional del uso de los asistentes en el diseño de los cursos del semestre 2024-2 en la universidad.




















